파리 분지 5,000년 전 집단매장지가 폭로한 유렵 선사시대의 대변혁

네이처 생태학 & 진화(Nature Ecology & Evolution)에 발표된 새로운 연구는 선사시대 가장 수수께끼 같은 사건 중 하나인 5천 년 전 유럽 전역에서 발생한 신석기 시대 인구 급감에 대한 새로운 통찰을 제공한다.
파리 근교 매장지에서 발굴된 고대 DNA를 분석한 결과, 연구진은 급격한 인구 변동의 증거를 발견했으며, 이는 유럽 문명 초기 질병, 이주, 사회 변화에 대한 새로운 의문을 제기한다.
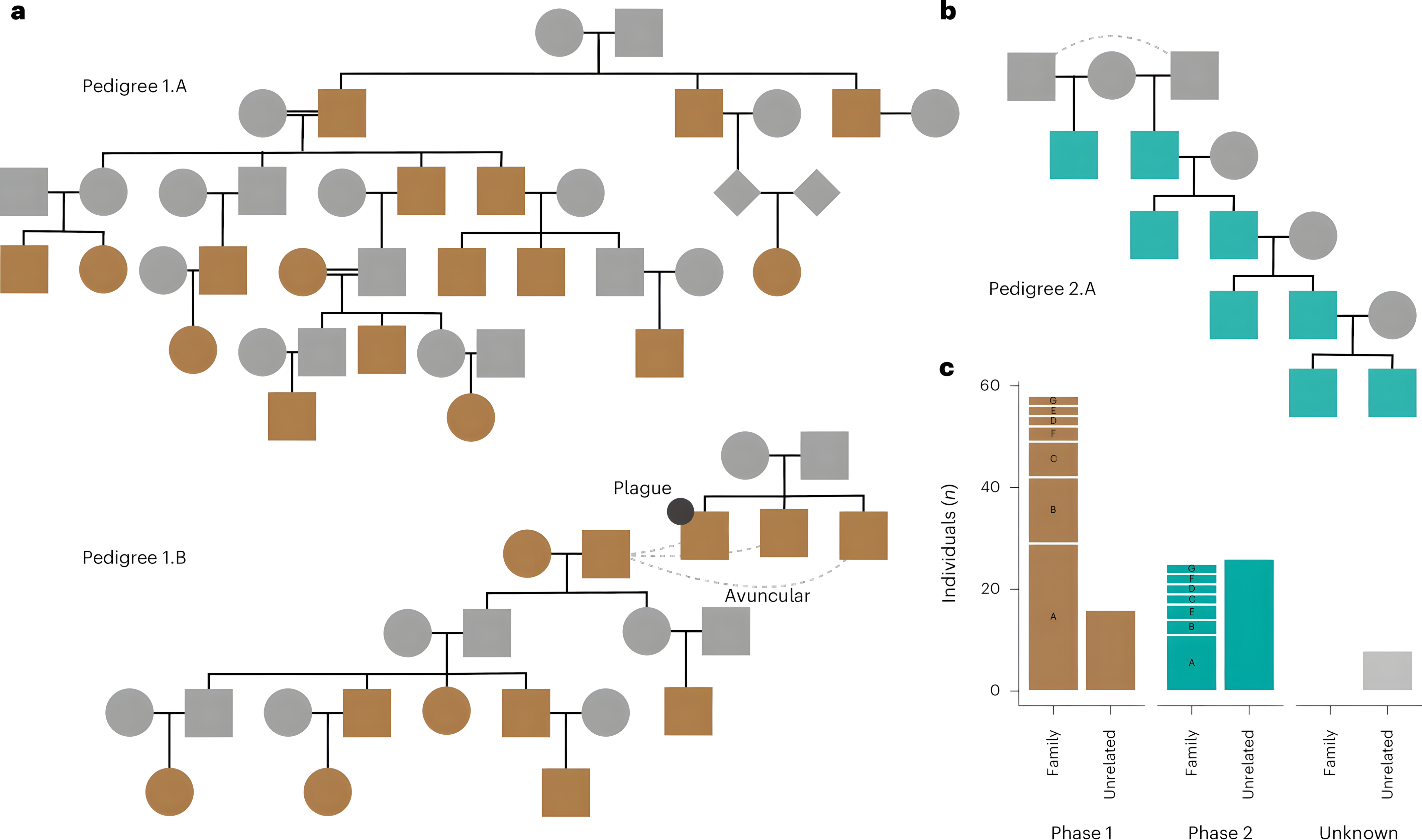
이번 연구는 파리 북쪽으로 약 50km 떨어진 베리Bury의 대규모 신석기 시대 매장 유적에 초점을 맞추었다.
연구진은 두 개의 뚜렷한 매장 시기를 아우르는 이 유적에서 발굴된 132개 고대 인류 게놈을 분석했다.
이 유적은 한동안 매장이 중단된 것으로 보이는 기간을 사이에 두고 형성되었다.
연구 결과는 놀라웠다.
이 중단 기간 전후에 묻힌 사람들은 유전적으로 가까운 사이가 아니었으며, 이는 동일한 공동체의 점진적인 진화가 아니라 인구의 급격한 단절을 시사한다.

인류 연속성의 갑작스러운 단절
최초의 매장 단계는 기원전 4년대 후반에 시작되어 기원전 3000년 무렵에 끝났는데, 이는 북서유럽 전역에서 거석 무덤 건축 양식이 쇠퇴하기 시작한 시기와 정확히 일치한다.
한동안 매장이 중단된 후, 기원전 2천년대에 유전적으로 다른 집단이 이 유적을 다시 사용했다.
연구진은 "이것은 단순한 문화적 변화가 아니었다"며 "실질적인 인구학적 단절을 의미한다"고 지적한다.
유전자 분석 결과, 후기 단계 사람들은 프랑스 남부와 이베리아 반도 인구와 더 밀접한 관련이 있는 것으로 나타났다.
이는 거석 무덤 건축 양식의 쇠퇴 이후 새로운 집단이 남쪽에서 북쪽으로 이주하여 파리 분지에 정착했고, 기존 거주민들을 부분적으로 대체했음을 시사한다.

“신석기 시대 쇠퇴Neolithic Decline”의 미스터리
고고학자들은 오랫동안 신석기 시대 말 유럽 전역에서 인구와 활동이 급격히 감소했음을 관찰했다.
한때 그 시대 특징이었던 거석 무덤 건설은 갑자기 중단되었다.
방사성 탄소 연대 측정 자료 또한 기원전 3000년에서 2600년 사이에 많은 지역에서 매장 관습과 인간 활동이 감소했음을 보여준다.
하지만 이러한 “신석기 시대 쇠퇴”의 원인은 여전히 불분명하다.
이번 새로운 연구는 이것이 단순한 문화적 변혁이 아니라 실제 인구 감소였음을 시사하는 증거를 제시한다.
베리 유적에서 발견된 증거는 유럽 전역에서 나타나는 광범위한 패턴, 특히 삼림 재성장과 일치하는데, 이는 농경지가 버려지고 인간 활동이 급격히 감소했음을 나타내는 지표다.

질병, 환경, 아니면 둘 다?
가장 흥미로운 발견 중 하나는 고대 병원균과 관련된 것이다.
연구진은 흑사병을 일으키는 세균인 예르시니아 페스티스Yersinia pestis를 비롯한 여러 전염병의 DNA와 심각한 질병과 관련된 다른 미생물들을 검출했다.
베리에서 흑사병 발병률은 비교적 낮았지만, 그 존재는 전염병이 인구를 약화시키는 데 중요한 역할을 했을 가능성을 시사한다.
인구 밀도 증가와 가축과의 밀접한 접촉이 결합하면서 신석기 시대 공동체는 전염병 발생에 특히 취약했을 수 있다.
환경적 스트레스 또한 문제를 악화시켰을 수 있다.
농업 활동은 토양을 황폐화하고 농업 생산성을 감소시켜 공동체의 생존을 더욱 어렵게 만들었을 것이다.
땅의 생산성이 떨어지면서 인구가 줄어들거나 이주했을 수 있다.
사회 변화
유전학적 증거는 사회 조직의 흥미로운 변혁을 보여준다.
초기에는 베리Bury에 묻힌 대부분의 사람이 가까운 친척 관계였으며, 여러 세대에 걸친 대규모 가족 네트워크를 형성했다.
이는 긴밀한 친족 기반 공동체 구조를 시사한다.
반면, 후기에는 가까운 친척 수가 줄어들고 혈연관계가 없는 사람 비율이 높아졌다. 이는 더욱 분열되거나 사회적으로 복잡한 사회를 나타내며, 아마도 유입된 집단이 도입한 새로운 문화적 관습을 반영하는 것일 수 있다.
이러한 변화는 단순한 이주를 넘어 더 심오한 사회적 변화, 즉 새로운 상속 체계, 지도력, 또는 사회적 정체성의 변화를 암시한다.
청동기 시대 이전의 이주
이 연구는 또한 유럽 주요 이주 시기에 대한 기존 가정에 의문을 제기한다.
청동기 시대에 스텝 지역 인구가 유입되었다는 것은 잘 알려진 사실이지만, 베리 유적 발견은 기원전 2900년 무렵 이베리아 반도에서 북유럽으로의 초기 이주 물결을 보여준다.
이 이주는 종형 토기 문화Bell Beaker culture가 확산되기 이전에 발생했으며, 이는 유럽의 유전적 지형이 청동기 시대 변혁 이전에 이미 상당한 변화를 겪고 있었음을 시사한다.

더 넓은 유럽적 패턴
중요한 것은 베리 유적지가 고립된 사례가 아니라는 점이다.
독일, 스칸디나비아, 그리고 유럽의 다른 지역에서도 유사한 매장 활동의 공백과 인구 감소 징후가 발견되었다.
삼림 재생 패턴과 고고학적 자료 모두 유럽 대륙 전체에 걸친 혼란을 시사한다.
연구자들은 신석기 시대 쇠퇴가 "인구 공백"을 초래하여 새로운 인구가 이전에 거주한 지역으로 확장할 수 있게 했을 가능성이 있다고 본다.
선사 시대 유럽에 대한 재고
베리 유적 발견은 선사 시대 사회가 결코 정적인 상태가 아니었음을 강력하게 상기한다.
오히려 선사 시대 사회는 이주, 질병, 환경 변화, 사회 변혁과 같은 역동적인 힘에 의해 형성되었다.
신석기 농경 사회에서 청동기 시대 문화로의 매끄러운 발전보다는, 유럽의 과거는 붕괴와 재건의 시기로 점철되어 있는 것으로 보인다.
고대 DNA 기술이 계속 발전함에 따라 과학자들은 오랫동안 잊힌 이 세계에 대한 더욱 상세한 정보를 밝혀내고 있다.
각각의 발견은 현대 유럽이 어떻게 형성되었는지에 대한 퍼즐의 또 다른 조각을 더해준다.
그리고 베리 사례가 주는 메시지는 분명하다.
수천 년 전, 공동체 전체가 사라지고 새로운 공동체가 그 자리를 차지하면서 대륙의 모습이 우리가 이제 막 이해하기 시작한 방식으로 재편되었다는 것이다.
Seersholm, F.V., Ramsøe, A., Cao, J. et al. Population discontinuity in the Paris Basin linked to evidence of the Neolithic decline. Nat Ecol Evol 10, 677–688 (2026). https://doi.org/10.1038/s41559-026-03027-z
앞서 이 소식을 우리는 다른 매체를 통해 맛뵈기를 봤다. 이번 아티클은 아케오뉴스 판이다.
특히 중요한 소식은 매체를 달리해서 접근해야 한다.
DNA 증거로 프랑스 신석기 시대 인구 붕괴 드러나, '신석기 쇠퇴'는 사실이었다
https://historylibrary.net/entry/Stone-Age-population-collapse
DNA 증거로 프랑스 신석기 시대 인구 붕괴 드러나, '신석기 쇠퇴'는 사실이었다
by 요한나 힐그렌Johanna Hillgren, 예테보리 대학교 국제 연구팀이 파리 근교 신석기 시대 매장지에서 발굴된 고대 유골 DNA를 분석하여 5,000년 전 발생한 급격한 인구 교체의 증거를 발견했다.이번
historylibrary.net