우리나라 족보는 1600년대 초반만 해도 부실하기 짝이 없어
그 족보를 편찬하는 이들 주변은 그나마 봐 줄만 하지만
여기서 멀어질수록 소략하거나 빠진 것이 많아
오늘날 우리가 아는 대동보와는 차이가 있었다.

때문에 같은 본관의 문중이라 해서 전체를 아우른 대동보가 출현하는 것은 한참 뒤의 일로
그전에 우선 이런 형태의 계보들이 출현하다가
점점 이런 계보들이 연합하여 보다 확대된 형태의 족보들이 완성되기 시작하는 것이다.
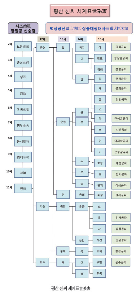
위 평산신씨의 계보를 보면 시조인 신숭겸 부터 11세까지가 단계로만 내려오는데
이는 이 집안이 여말선초 때까지만 해도 체계적으로 문중의 계보가 정리되던 것이 아니라
직계조상의 계보만 정리하여 가승으로 가지고 있었다는 것을 말한다.
그나마 이 집안은 이런 계보라도 가지고 있는 것이고,
이런 계보도 없으면 시조나 중시조 이름 하나 달랑 남고
중간에는 모조리 망실되는 결과를 낳는 것이다.
결론은 뭐냐.
족보는 우리가 아는 것처럼 중세의 산물,
혹은 전근대의 산물이 아니라는 것이다.
현대 우리가 알고 있는 대동보는
사대부들이 활동하던 그들의 전성기에는 제대로 모습도 드러내지 못했고
오히려 이들의 시대가 가기 시작할 무렵부터 출현한 것이다.
문중 대동보는 중세가 무너지기 시작하면서 비로소 태동한 것이다.
그렇다면-.
도대체 대동보는 왜 출현한 것일까?

*** [편집자주] ***
이 족보에서 유의할 점은 계보 착란이다.
시간을 올라갈수록 계보 탈락이 두드러진다.
흔히 역사를 유구하게 만들고자 계보를 늘인다 생각하지만
물론 그런 일이 없지는 않지만 비시비실할 할아버지들은 아예 계보 자체서 탈락하는 일이 비일비재하다.
'족보 이야기' 카테고리의 다른 글
| 족보와 제사, 귀성 (0) | 2025.09.30 |
|---|---|
| 대동보는 망각과 타협의 결과이다 (0) | 2025.09.30 |
| 문중은 어떻게 덩치를 키우는가 (0) | 2025.09.29 |
| 족보에 기재된 처가의 정보 (2) | 2025.09.28 |
| 공자와 맹자의 사대부: 씨가 있는 것이 아니다 (0) | 2025.09.26 |
댓글