by 트리니티 칼리지 더블린Trinity College Dublin

(2024년 11월 14일) 현대 일본인 인구의 기원을 탐구하는 새로운 연구에서 조몬 수렵채집인의 유전적 특징이 개인의 높은 체질량지수body mass index(BMI)와 연관되어 있음이 밝혀졌다.
이는 고대 인류 조상이 현대인의 건강에 영향을 미치는 유전적 유산을 남길 수 있음을 시사한다.
네이처 커뮤니케이션즈Nature Communications에 발표된 이 연구는 또한 "삼분법적 조상 모델tripartite ancestry model"을 강력하게 지지하는 결과를 보여주었다.
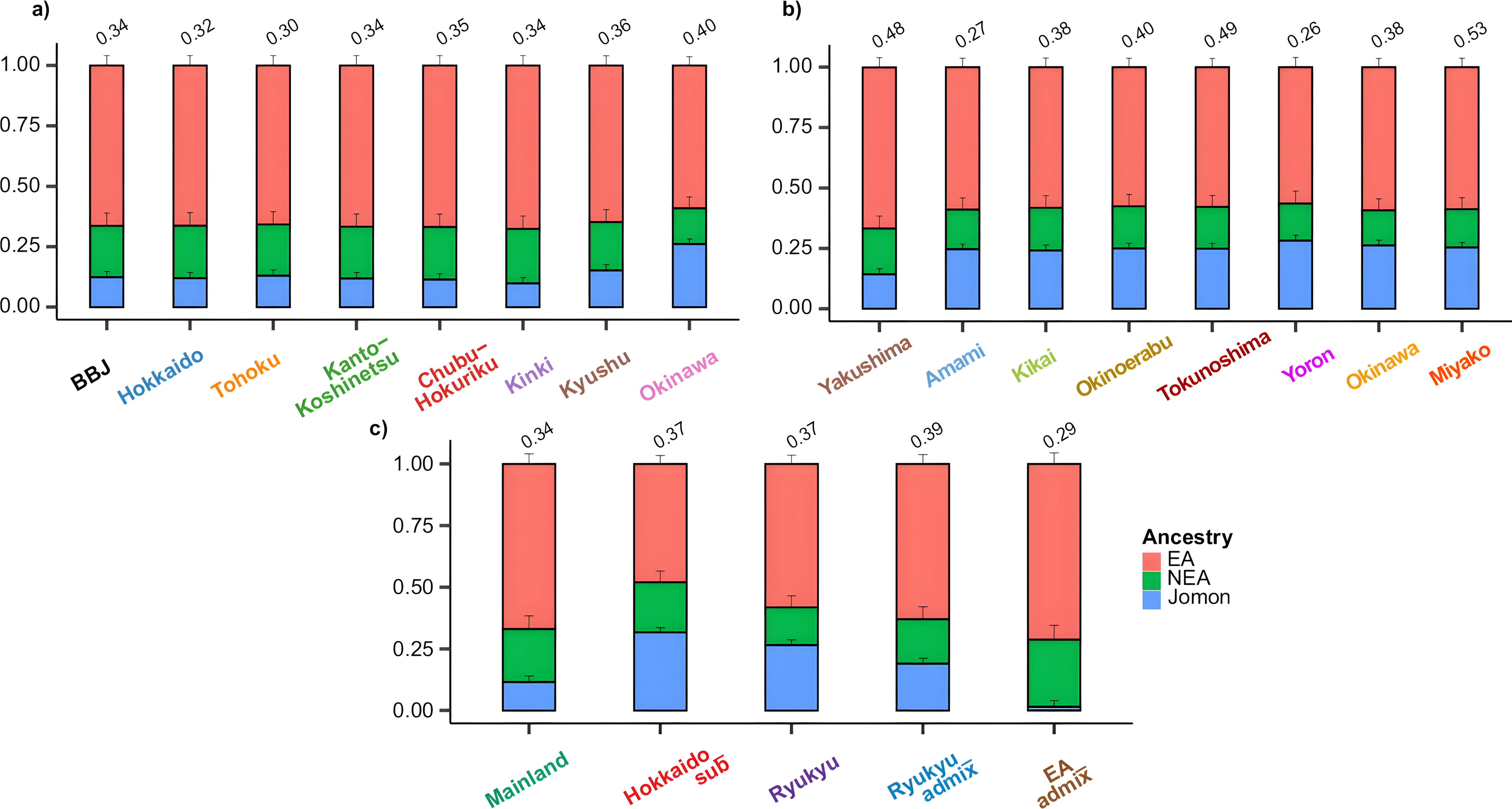
이 모델은 현대 일본인의 유전적 패턴의 변이가 고대 조몬 수렵채집인과 동북아시아 및 동아시아 두 집단[two continental groups from Northeast and East Asia]의 역사적 영향으로 설명될 수 있음을 의미한다. 이들은 공동으로 오늘날 일본인에게 유전적 흔적을 남겼다. [현대 일본인은 그 연원으로 보면 조몬인, 동북아인, 그리고 동아시아인 세 계통이 짬뽕한 결과라는 이론이다.]
이 연구는 일본 바이오뱅크Biobank Japan (17만 명 이상)의 유전자 데이터와 고대 일본인 및 유라시아인 게놈, 그리고 영국 바이오뱅크UK Biobank의 동아시아인 게놈 데이터를 분석했다.
총 25만 명 이상 참가자가 포함된 고대 및 현대 게놈 데이터를 분석에 활용했다.
BMI와의 연관성
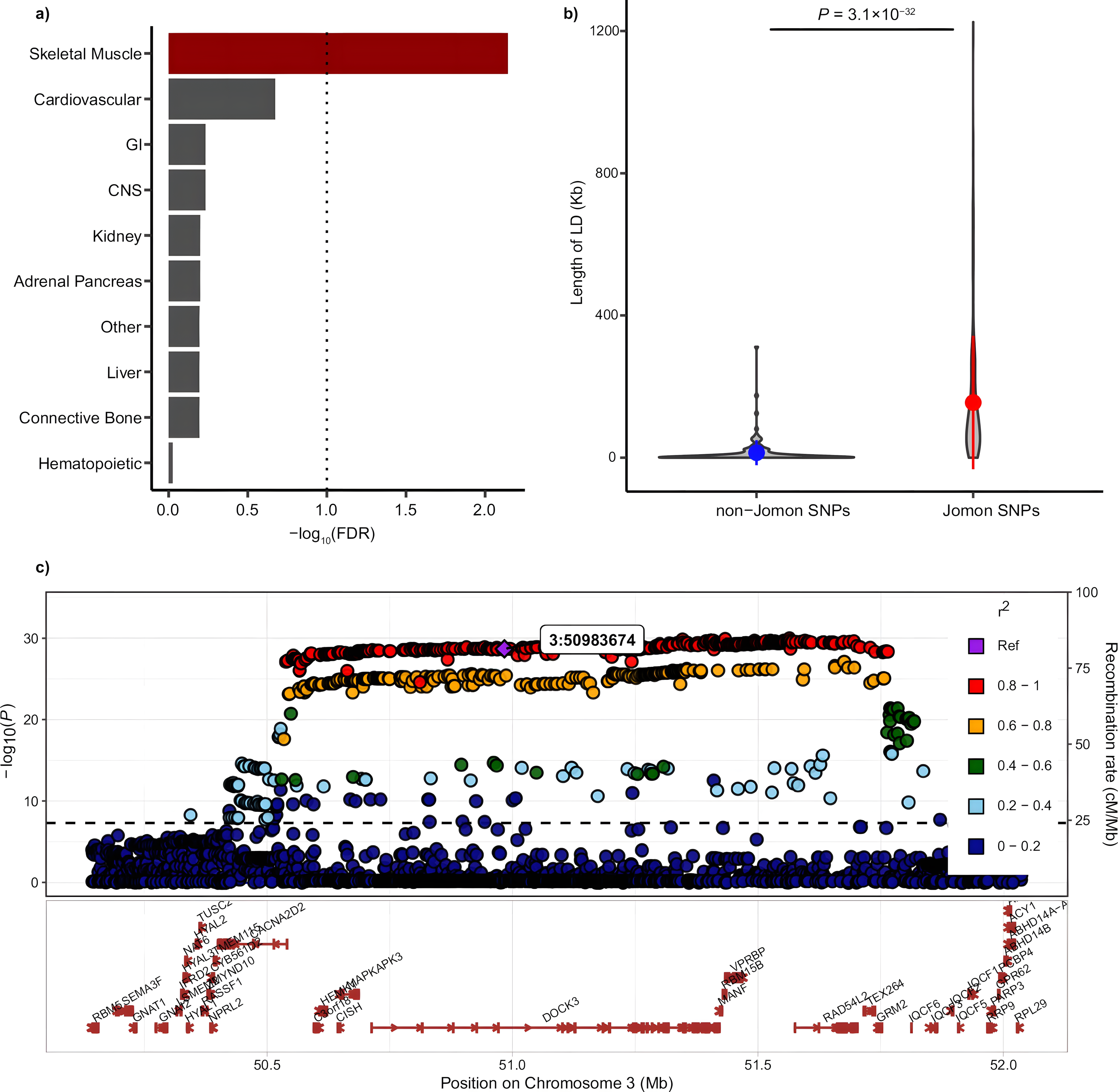
연구진은 유전적 및 지리적 하위 집단을 고려해 80가지 복합 형질different complex traits(키부터 BMI까지)과 조몬인 조상 유전자의 연관성을 분석했다.
그 결과, 평균적으로 개인의 유전자 구성 12.5%를 차지하는 조몬인 유전적 특징이 BMI 증가와 연관되어 있음을 발견했다.
영국 바이오뱅크의 동아시아인 데이터를 포함하여 분석 범위를 확장했을 때도 이러한 결과는 동일하게 나타났으며, 이는 거의 잊힌 시대 흔적이 여전히 강력한 연관성을 지니고 있음을 보여준다.

트리니티 칼리지 더블린 의과대학 시게키 나카고메Shigeki Nakagome 조교수는 이 연구 책임 저자로 참여했다.
그는 "전반적으로, 이러한 결과는 고대 수렵채집인 조몬의 유전적 유산이 지리적 차이와 관계없이 오늘날 인구의 BMI에 상당한 영향을 미치며, 결과적으로 비만obesity 위험 증가에 기여할 수 있음을 시사한다"고 말했다.
"고대 수렵채집인 조상이 현대 인구의 건강에 중요한 역할을 할 가능성이 있다는 것은 매우 중요한 발견입니다. BMI 증가와의 연관성은 서구 국가에 거주하는 아시아인 인구의 비만 유병률 차이를 설명하는 데에도 도움이 될 수 있습니다."
"조몬 혈통을 BMI 분석의 중요한 요소로 고려하는 것의 중요성을 강조함으로써, 이번 연구는 인류의 과거와 현재의 건강 문제를 연결하는 연구의 타당성을 입증하는 사례를 제시합니다."
삼분법 모델tripartite model
오랫동안 일본 기원에 대한 모델은 16,500년 전부터 일본 열도에 거주힌 수렵채집어민hunter-gatherer-fishers 조몬인과 동북아시아에서 이주해 온 농경민으로 구성된 이중 조상 구조dual-ancestral structure를 제시했다.
최근에는 이 모델에 1,700년 전 시작된 고분 시대Kofun period, 즉 국가 형성 시기와 관련된 동아시아 혈통을 포함하는 삼분법 모델tripartite model이 제시되었다.
그리고 이번 새로운 연구는 이러한 삼분법 모델을 강력하게 뒷받침하는 결과를 보여주었다.
나카고메 교수는 "일본 열도 전체에 걸쳐 삼분 구조를 심층적으로 분석한 이번 연구 결과는 이중 구조 가설보다 훨씬 더 잘 들어맞는다는 것을 보여준다. 또한, 조몬 시대 조상의 비율에 상당한 차이가 있음을 밝혀냈는데, 이는 오늘날 인구에서 관찰되는 유전적 조상 연속체와 일관된다"고 덧붙였다.
"고대 유전체학 분야는 빠르게 발전하고 있으며, 다양한 시대와 지역에 걸쳐 다양한 고대 인류를 포괄하는 미래 연구는 인류의 과거가 현대 인구의 유전체 및 표현형 변이에 어느 정도 영향을 미쳤는지에 대한 보다 포괄적인 이해를 제공할 것입니다. 일본인을 비롯한 전 세계 여러 인구 집단에서 아직 발견해야 할 것이 많다고 확신합니다."

Publication details
Kenichi Yamamoto et al, Genetic legacy of ancient hunter-gatherer Jomon in Japanese populations, Nature Communications (2024). DOI: 10.1038/s41467-024-54052-0
Journal information: Nature Communications
Provided by Trinity College Dublin
***
이상은 연구진이 직접 작성한 보도자료에 토대하거니와 이를 전한 다른 언론매체 아티클을 보강해 본다. 라이브 사이언스 보도다.

고대 수렵채집인의 DNA가 현대 일본인의 높은 BMI와 관련 있다!
새로운 연구에 따르면 일부 현대 일본인이 고대 수렵채집인으로부터 물려받은 DNA가 BMI를 높이는 요인이 될 수 있다고 한다.
일부 현대 일본인은 선사시대 수렵채집인으로부터 물려받은 DNA 때문에 체질량지수(BMI)가 높을 수 있다는 것이다.
이번 연구에서 연구진은 일본 북동부 홋카이도에서 남서부 오키나와에 이르기까지 일본 전역에 거주하는 17만 명 이상의 유전체를 분석하고, 기존에 수집된 22개 선사시대 일본인 및 유라시아인 유전체와 비교했다.
특히 연구진은 최대 16,500년 전 일본에 산 수렵채집어민 문화 집단인 조몬인으로부터 물려받은 DNA가 현대 일본인의 80가지 복합 형질과 어떻게 연관되는지 조사했다.
복합 형질은 여러 유전자에 의해 결정되는 형질로 키, BMI, 혈액 내 산소 운반 세포 수 등이 포함된다.
연구진은 일본인들이 평균적으로 조몬 수렵채집인으로부터 약 12.5% DNA를 물려받았다는 사실을 발견했다.
연구된 모든 특성 중 BMI(체질량지수)만이 조몬 DNA와 유의미한 연관성을 보였다.
즉, 조몬 조상의 유전적 증거가 더 많은 사람은 그렇지 않은 사람들보다 BMI가 더 높을 가능성이 유의미하게 컸다는 뜻이다.
따라서 이 DNA를 보유한 사람들은 비만 위험이 더 높을 수 있다고 연구진은 논문에서 밝혔다.
BMI는 체지방과 근육량을 구분하지 못하는 등 여러 가지 이유로 체지방을 측정하는 데 불완전한 지표다.
또한 대부분 백인 인구 데이터를 기반으로 하기 때문에 BMI가 건강에 미치는 영향이 다른 인구 집단에 항상 일반화하는 것은 아니다.
그럼에도 높은 BMI는 제2형 당뇨병과 같은 다양한 건강 위험과 연관되며, 이 지표는 여전히 의학계에서 널리 사용되고 있다.
연구진은 일본인의 DNA 분석 외에도 별도 분석을 통해 영국에 거주하는 2,200명 동아시아인을 포함하여 해외에 거주하는 일본계 사람들을 대상으로 연구를 진행했다.
이들 집단에서도 조몬 시대 혈통과 BMI 사이에 유사한 연관성이 나타났으며, 이는 조몬 시대 유전적 유산이 광범위한 영향을 미친다는 것을 보여준다.
연구진은 이러한 연구 결과를 11월 12일 네이처 커뮤니케이션즈(Nature Communications)에 발표했다.
연구진은 이번 연구가 자연 선택, 즉 시간이 지남에 따라 유용한 형질을 진화시키는 원동력을 보여주는 사례라고 설명했다.
과거에는 긍정적이었던 형질이 현대에는 질병 위험에 부정적인 영향을 미칠 수 있다는 것ㄹ;다.

"고대 수렵채집인 조상이 현대인의 건강에 중요한 역할을 할 가능성이 있다는 것은 매우 중요한 발견입니다."
연구 공동 저자인 시게키 나카고메 더블린 트리니티 칼리지 유전체 의학 조교수는 성명에서 밝혔다.
"BMI 증가와의 연관성은 서구 국가에 거주하는 아시아인들 사이에서 비만 유병률이 높은 이유를 설명하는 데에도 도움이 될 수 있습니다."
연구진은 조몬인 유전자가 수의적 운동voluntary movements을 담당하는 골격근 세포에서 매우 활발하게 발현된다는 사실을 발견했다.
이 유전자 중 일부는 이전 연구에서 높은 BMI와 연관이 있는 것으로 밝혀졌다.
연구팀은 이러한 DNA가 선사시대 수렵채집인들이 고강도의 생활 방식에 적응하는 데 도움이 되었을 것이라는 가설을 세웠다.
이전 연구에서는 조몬인 유전자 중 일부가 골밀bone mineral density도, 즉 뼈 속 칼슘과 기타 무기질 농도를 증가시킬 수 있다는 사실도 밝혀졌다.
이는 신체 활동량이 많다는 것을 나타내는 지표다. 근육량이 많고 뼈 밀도가 높으면 BMI가 높아질 수 있다.
이번 연구는 또한 인구 유전학 분야에서 새롭게 떠오르는 이론을 뒷받침하는 추가적인 증거를 제공한다.
약 30년 동안 많은 과학자는 현대 일본인이 토착 수렵채집인인 조몬인과 동북아시아에서 이주해 온 사람들, 이렇게 두 조상 집단에서 유래했다는 가설을 제시했다.
하지만 최근 연구 결과들을 포함한 새로운 증거들은 이 이론을 뒤집을 가능성을 시사하며, 동아시아 출신 제3의 조상 집단이 현대 일본인에게 유전적 흔적을 남겼을 수도 있음을 보여주고 있다.
나카고메 교수는 성명에서 "일본인뿐 아니라 전 세계 다른 인구 집단에서도 아직 발견해야 할 것이 많다고 확신한다"고 밝혔다.
'NEWS & THESIS' 카테고리의 다른 글
| [고생물] 독일서 2억 9800만 년 전 가장 오래된 파충류 피부 화석 출현 (0) | 2026.02.19 |
|---|---|
| [초기인류] 중국 땅 운현인 호모 에렉투스는 약 180만 년 전 호미닌이다! (0) | 2026.02.19 |
| [고생물] 코스타리카서 마스토돈과 거대 나무늘보 화석 발굴 (0) | 2026.02.19 |
| [일본인의 기원] 조몬인은 단일 계통에서 지역적 문화적으로 분화 (0) | 2026.02.18 |
| [신석기문화] 호수에 잠긴 이태리 7,500년 전 신석기 마을 목제 활 19점은 다양한 나무로 제작! (1) | 2026.02.18 |
댓글